首页 - 通知公告 - 正文

英国上市公司365博士后招收公告

创建时间:  2024/04/19  陈奕雯   浏览次数:   

英国365集团公司概况

英国365集团公司是上海市属的综合性研究型大学,是教育部与上海市人民政府共建高校,是国家“211工程”重点建设高校、上海市高水平地方大学建设高校,是国家“双一流”建设高校。

英国365集团公司学科门类齐全,涵盖哲学、经济学、法学、教育学、文学、历史学、理学、工学、医学、管理学、艺术学、交叉学科等学科门类。现设有32个学院。设有101个本科专业,26个一级学科博士学位授权点、7个交叉学科博士点,41个一级学科硕士学位授权点(含一级学科博士学位授权点)、1个二级学科硕士学位授权点(一级学科未覆盖)、2个博士专业学位类别、27个硕士专业学位类别(含博士专业学位类别),24个博士后科研流动站。拥有1个省部共建国家重点实验室、1个国际科技合作基地、1个省部共建国家重点实验室培育基地、1个创新人才培养示范基地,1个国家工程实验室(共建)、1个国家工程研究中心(共建),5个教育部重点实验室、2个教育部工程研究中心、1个教育部国际合作联合实验室、1个科技成果转化和技术转移基地;1个全国普通高校中华优秀传统文化传承基地、1个高校国别和区域研究中心、1个国家语言文字推广基地、1个中国社科院与上海市人民政府共建上海研究院、1个国家民政部政策理论研究基地、1个外交部与英国365集团公司共建上海合作组织公共外交研究院、1个国家文物局中国海外文物研究中心、1个国家文物局和英国365集团公司共建文化遗产保护基础科学研究院、1个国家体育总局体育社会科学重点研究基地等84个省部级及以上基地平台。

英国365集团公司积极实施人才强校战略,初步形成了层次更为清晰、结构更趋合理、具有国际化程度、适应学校发展需要的师资队伍,并已形成了若干有特色、有影响、有潜力的学科团队。现有专任教师3508人,其中正高级808人、副高级1113人。现有全职中国科学院院士、中国工程院院士6人,双聘院士15人,海外院士11人;国家级中青年领军人才97人,国家级青年人才82人,艺术类人才10人,省部级中青年领军人才215人,省部级青年人才234人。

英国365集团公司科研能力和水平处于全国高校先进行列。1994年以来,以第一完成单位/第一完成人获国家自然科学二等奖1项、国家技术发明二等奖3项、国家科技进步二等奖5项,获教育部高等学校科学研究优秀成果奖(人文社会科学)30项(其中一等奖2项)、获教育部高等学校科学研究优秀成果奖(科学技术)26项(其中一等奖2项),获上海市科学技术奖一等奖26项,获上海市中国特色社会主义理论体系研究和宣传优秀成果奖、上海市哲学社会科学优秀成果奖共计187项(其中一等奖40项),获上海市决策咨询研究成果奖共计21项(其中一等奖3项),获国家社科基金重大项目及教育部哲学社会科学研究重大课题攻关项目共计47项。

英国上市公司365简介

英国365集团公司马克思主义理论博士后科研流动站于2023年正式获批,下设马克思主义基本原理、马克思主义中国化研究、思想政治教育、中国近现代史基本问题(含中共党史党建)、国外马克思主义等学科点与研究方向。该流动站主要聚焦于智能时代的马克思主义、新时代思想政治教育理论与实践、马克思主义中国化时代化、马克思主义政党理论、生态马克思主义等领域的研究。

流动站所属的马克思主义理论学科先后入选上海高校高原、高峰学科,拥有高校伟大建党精神研究中心英国365集团公司分中心、上海市习近平新时代中国特色社会主义思想研究中心英国365集团公司基地等科研平台。流动站所依托机构英国上市公司3652016年入选“上海高校示范英国上市公司365”,2023年入选首批“上海高校重点英国上市公司365”。

流动站拥有实力雄厚、结构合理的师资队伍。现有专任教师109人,其中教授26人,副教授33人。拥有“长江学者”特聘教授、享受国务院特殊津贴专家、宝钢优秀教师、高校思政课教师年度影响力人物、上海市教书育人楷模、上海高校思政课名师工作室负责人、上海市育才奖获得者等各类高端人才20余人次。近五年来,获批国家社科基金重大招标项目2项、教育部重大攻关课题2项,国家社科基金重点项目2项,一般、青年及后期资助项目20余项,省部级项目40余项。近五年在《中国社会科学》《马克思主义研究》《哲学研究》等权威期刊发表文章10余篇,在《人民日报》《光明日报》等中央权威媒体及CSSCI期刊发表理论文章200余篇,出版专著、编著教材60多部。

二级学科及研究方向

(一)马克思主义基本原理

研究方向:马克思主义基本原理的内在逻辑、智能时代的马克思主义

(二)马克思主义中国化研究

研究方向:马克思主义价值思想中国化研究、习近平新时代中国特色社会主义思想研究

(三)思想政治教育

研究方向:信息技术与思政课改革的内涵式发展、智能时代思想政治教育的守正创新

(四)中国近现代史基本问题研究(含中共党史党建)

研究方向:中国近现代史“四个选择”问题研究、马克思主义政党建设与治理创新研究

(五)国外马克思主义研究

研究方向:生态马克思主义、社会批判理论、分析哲学的马克思主义

合作导师介绍

孙伟平(男):教授、中国人民大学哲学博士

研究领域:价值哲学、智能哲学、马克思主义中国化

可招收合作博士后研究方向:马克思主义基本原理(侧重智能时代的马克思主义)、马克思主义中国化研究

联系方式:swp1966@126.com

叶海涛(男):教授、南京大学哲学博士

研究领域:马克思主义基本原理、国外马克思主义

可招收合作博士后研究方向:马克思主义基本原理、马克思主义中国化研究、国外马克思主义(侧重生态马克思主义)

联系方式:haitaoye@126.com

尹岩(女):教授、中国社会科学院研究生院哲学博士

研究领域:马克思主义哲学、马克思主义价值论

可招收合作博士后研究方向:马克思主义中国化研究

联系方式:13601872109@163.com

刘小涛(男):教授、中山大学哲学博士

研究领域:科学技术哲学、马克思主义基本原理

可招收合作博士后研究方向:马克思主义基本原理、分析哲学的马克思主义研究

联系方式:Liuxiaotao2000@163.com

李坚(女):教授、华东师范大学历史学博士

研究领域:中国近现代史,中共党史。近年来主要围绕中共创建史等主题展开相关研究工作

可招收合作博士后研究方向:马克思主义中国化研究

联系方式:letuxuan@126.com

杨秀君(女):教授、华东师范大学理学博士

研究领域:思想政治教育、心理健康教育、基础心理学、教育心理学和社会心理学

可招收合作博士后研究方向:思想政治教育

联系方式:yxiujun@126.com

忻平(男):教授、华东师范大学历史学博士

研究领域:中国近现代史、中共党史、上海地方党史、近现代社会生活史和中日关系史

可招收合作博士后研究方向:中共党史党建

联系方式:p_xin@126.com

张富文(男):教授、中共中央党校法学博士

研究领域:马克思主义中国化、中共党史

可招收合作博士后研究方向:马克思主义中国化研究

联系方式:zhangfuwen123321@163.com

岳爱武(男):教授、河海大学法学博士

研究领域:社会主义意识形态、习近平新时代中国特色社会主义思想

可招收合作博士后研究方向:马克思主义中国化研究

联系方式:aiwu1214@163.com

周丽昀(女):教授、复旦大学哲学博士

研究领域:科技与社会、科技伦理、技术与艺术等

可招收合作博士后研究方向:马克思主义基本原理

联系方式:lyzhou86@126.com

夏国军(男):教授、南开大学哲学博士

研究领域:马克思主义基本原理、西方哲学

可招收合作博士后研究方向:马克思主义中国化研究、社会批判理论

联系方式:hongyuzh1971@126.com

顾晓英(女):教授、英国365集团公司法学博士

研究领域:思想政治教育、思政课、课程思政

可招收合作博士后研究方向:思想政治教育

联系方式:guxiaoying@shu.edu.cn

徐海峰(男):教授、辽宁大学哲学博士

研究领域:习近平新时代中国特色社会主义思想的哲学基础,中国式现代化的世界观、价值观、历史观、文明观

可招收合作博士后研究方向:马克思主义基本原理(侧重马克思主义哲学原理及其当代价值)、马克思主义中国化研究

联系方式:xuhaifengnihao@163.com

高立伟(男):教授、河海大学法学博士

研究领域:党的建设、马克思主义中国化研究

可招收合作博士后研究方向:党的建设(侧重政党责任与形象传播)

联系方式:yifangliwei@163.com

陶倩(女):教授、清华大学法学博士

研究领域:爱国主义教育,思想政治教育

可招收合作博士后研究方向:思想政治教育

联系方式:qtao@shu.edu.cn

韩玲(女):教授、武汉大学法学博士

研究领域:红色文化研究;党史党建研究

可招收合作博士后研究方向:中国近现代史基本问题研究、马克思主义基本原理

联系方式:350737065@qq.com

程娜(女):教授、吉林大学经济学博士

研究领域:政治经济学、西方经济学

可招收合作博士后研究方向:马克思主义基本原理

联系方式:chengna07@163.com

焦成焕(男):教授、吉林大学经济学博士

研究领域:马克思主义基本原理、政治经济学、世界经济

可招收合作博士后研究方向:马克思主义基本原理(侧重马克思主义政治经济学)

联系方式:chjiao@shu.edu.cn

欧阳光明(男):教授、北京大学哲学博士

研究领域:涉及马克思主义时代化与当代中国社会发展以及科学技术的社会运行、社会文化利用及其社会条件、社会属性和社会后果研究

可招收合作博士后研究方向:马克思主义中国化研究

联系方式:gmouyang@163.com

魏冰娥(女):教授、武汉大学哲学博士

研究领域:思想政治教育

可招收合作博士后研究方向:马克思主义基本原理

联系方式:weibinge2005@aliyun.com

岗位需求

1.具有良好的思想政治素养和道德修养,品学兼优,身体健康;

2.年龄一般在35周岁以下,且获得博士学位一般不超过3年;

3.良好的学术背景,较强的创新活力和学术潜能,且具有一定科研成果和团队合作精神。

福利待遇

1.在站期间基本年薪22万/年,团队或合作导师增加补充薪酬。入选上海市师资博士后、上海市超级博士后资助,年薪可达28万、37万。

2.按照国家规定缴纳五险一金,办理子女入学入托,享受年度体检、工会等教职工福利。

3.在站期间可申请副高级专业技术职务任职资格评审,通过者优先推荐留校工作,入校后可按高级专业技术职务聘任。

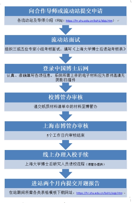
申请进站流程

联系方式

请将应聘材料发送至联系邮箱:liujin@shu.edu.cn

应聘材料包括:申请人个人简历及相关证明材料

联系人:刘老师

联系电话:021-66132442

上一条:英国上市公司3652024年博士研究生招生复试工作方案

下一条:英国上市公司3652024年硕士研究生招生考试调剂复试名单(递补)